A Game-Changer for Hair Loss
Hair loss has long been a persistent issue, affecting millions of people worldwide. While various treatments have been explored, none have provided a permanent solution, until now. A groundbreaking study, published in Biochemical and Biophysical Research Communications, has revealed a significant advancement in the field of regenerative medicine. For the first time, scientists have successfully grown fully developed, functional hair follicles in the lab.
Unlocking the Secrets of Functional Hair Follicles
For years, scientists have struggled to grow fully functional hair follicles outside the body. While earlier attempts involved using epithelial stem cells and dermal papilla cells, these follicles were unable to complete their growth cycles or integrate into underlying tissues when cultured in the lab. It wasn’t until this latest study, published in Biochemical and Biophysical Research Communications, that researchers discovered the essential missing element: a third cell type, known as accessory mesenchymal cells. This addition provided the scaffolding and structure needed for hair follicles to not only grow but also cycle through the natural stages of hair growth.
In the words of the researchers,
“This study provides significant contributions to the basic and medical science of adult organ-inductive potential stem cells and their niches in organ morphogenesis and the adult hair cycle.”
The breakthrough is a major leap in regenerative medicine, particularly in understanding how to recreate complex structures like hair follicles in vitro. By adding the mesenchymal cells at the earliest stages of follicle formation, scientists were able to see these follicles function as they would in living organisms, opening up new possibilities for hair loss treatments.
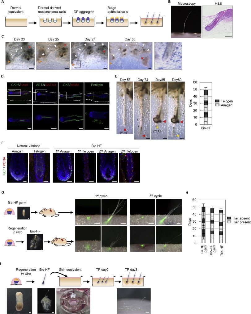
(A) Schematic representation of the method for the reconstitution of bioengineered hair follicle germs using embryonic trunk skin. Microscopic and H&E staining images of cultured bioengineered hair follicle germ in the indicated culture medium on Day 6. SC; Stem cell medium. M; maturation medium. Scale bars, 100 μm. (B) Generation rate of bioengineered hair follicles under the indicated culture conditions on Day 6. †P < 0.1$ (statistical trend), as assessed by Steel’s many-to-one rank test; error bars represent the standard error of the mean (SEM). n = 33 in DMEM, n = 51 in SC, n = 81 in SC to MM (SC-M). (C) Schematic representation of the methods for the reconstitution of bioengineered hair follicle germs using adult vibrissae and DDMCs and microscopic, H&E staining and Oil red O staining images of bioengineered hair follicle germs regenerated by the indicated methods on Day 17. Arrowheads indicate lipid droplets. Scale bars, 100 μm. (D) Generation rates of bioengineered hair follicles generated by the indicated methods on Day 17. †P < 0.1$ (statistical trend), as assessed by Steel’s many-to-one rank test; error bars represent the standard error of the mean (SEM). n = 32 in Bulge (B) + DP, n = 26 in B + DP + DDMC in gel, n = 51 in B + DP + DDMC, n = 22 in Mix. (E) Replicative qPCR analysis of the indicated markers on adult vibrissa-derived bioengineered hair follicles at the indicated times. (F) Representative immunofluorescence images of the indicated markers on native pelage hair follicles, native vibrissa hair follicles, and bioengineered hair follicles (upper; embryo skin-derived bioengineered hair follicles; lower; adult vibrissa-derived bioengineered hair follicles). Scale bars, 100 μm. (G) Electron microscopy observation of cross-sectioned natural vibrissae (left) and adult vibrissa-derived bioengineered hair follicle shafts (right).
The Three-Cell Recipe for Hair Follicle Growth
A crucial aspect of the study lies in the identification of a “three-cell recipe” necessary for creating functional hair follicles. The research team found that combining epithelial stem cells (which generate the hair itself), dermal papilla cells (which send growth signals), and the newly identified accessory mesenchymal cells was the key to unlocking the hair follicle’s full potential. This discovery is particularly exciting because it highlights the importance of mesenchymal cells, which were previously considered less vital in the process of follicle growth.
The researchers’ success emphasizes that a single cell type may not be enough to recreate complex biological systems.
“In future studies, we aim to elucidate the lineage around bulge mesenchymal cells and their roles in hair follicle development and the hair cycle in vivo and to pave the way toward hair follicle regeneration through humanized models,” write the researchers in their published paper.
Potential Applications in Regenerative Medicine
While the main focus of the study was on hair follicle regeneration, the broader implications extend to the field of regenerative medicine. The success of creating fully functional hair follicles in the lab opens up exciting new possibilities for organ-level tissue engineering. By using the same principles, scientists could potentially recreate other organs or tissues outside the human body. This method would not only have applications in treating hair loss but could also pave the way for the development of treatments for other organ-related diseases or deficiencies.
As Yoshio Shimo, the CEO of OrganTech, states, “This work defines a foundational cellular configuration for functional hair follicle regeneration.” He further elaborates that this breakthrough “reinforces our broader strategy of organ-level regenerative medicine, where precisely orchestrated epithelial and mesenchymal interactions enable stable and functional tissue reconstruction.” These findings could have far-reaching impacts beyond hair restoration, offering a blueprint for creating organs or tissues that may be used in transplants or to treat a variety of diseases.

(A) Schematic representation of the method for the reconstitution of bioengineered hair follicle germs using embryonic trunk skin. Microscopic and H&E staining images of cultured bioengineered hair follicle germ in the indicated culture medium on Day 6. SC; Stem cell medium. M; maturation medium. Scale bars, 100 μm. (B) Generation rate of bioengineered hair follicles under the indicated culture conditions on Day 6. †P < 0.1$ (statistical trend), as assessed by Steel’s many-to-one rank test; error bars represent the standard error of the mean (SEM). n = 33 in DMEM, n = 51 in SC, n = 81 in SC to MM (SC-M). (C) Schematic representation of the methods for the reconstitution of bioengineered hair follicle germs using adult vibrissae and DDMCs and microscopic, H&E staining and Oil red O staining images of bioengineered hair follicle germs regenerated by the indicated methods on Day 17. Arrowheads indicate lipid droplets. Scale bars, 100 μm. (D) Generation rates of bioengineered hair follicles generated by the indicated methods on Day 17. †P < 0.1$ (statistical trend), as assessed by Steel’s many-to-one rank test; error bars represent the standard error of the mean (SEM). n = 32 in Bulge (B) + DP, n = 26 in B + DP + DDMC in gel, n = 51 in B + DP + DDMC, n = 22 in Mix. (E) Replicative qPCR analysis of the indicated markers on adult vibrissa-derived bioengineered hair follicles at the indicated times. (F) Representative immunofluorescence images of the indicated markers on native pelage hair follicles, native vibrissa hair follicles, and bioengineered hair follicles (upper; embryo skin-derived bioengineered hair follicles; lower; adult vibrissa-derived bioengineered hair follicles). Scale bars, 100 μm. (G) Electron microscopy observation of cross-sectioned natural vibrissae (left) and adult vibrissa-derived bioengineered hair follicle shafts (right).
From Mice to Humans: The Road Ahead
Although this discovery has been tested in mice, the real challenge lies in translating these findings to humans. Current research indicates that growing hair follicles in vitro and successfully transplanting them into humans remains a significant hurdle. However, the new understanding of the cellular interactions required for follicle growth brings scientists one step closer to making this a reality. As the research continues, the team hopes to refine their methods, eventually paving the way for human clinical trials.
While we are still far from a practical, scalable solution for human hair restoration, the findings in this study represent a crucial foundation upon which future breakthroughs can be built. The researchers aim to continue their work on humanized models, ensuring that the technology is both safe and effective for real-world applications.
First Appeared on
Source link