Microbiota-mediated induction of beige adipocytes in response to dietary cues
Mice
SPF C57BL/6 (B6), BALB/c and ICR mice were purchased from Japan SLC, CLEA Japan and the Jackson Laboratory Japan. Male B6 mice aged 7 to 17 weeks were used unless otherwise specified. GF male B6 mice were purchased from Sankyo Labo Service Corporation and CLEA Japan. GF rederivation of SPF mutant mice was done at the gnotobiotic facilities of RIKEN and Keio University. In brief, in vitro fertilization (IVF) was used to generate embryos (typically using eggs and sperm from heterozygous pairs), which were then transplanted into IQI pseudo-pregnant female recipients. After embryo transfer, the recipient females underwent Caesarean sections on embryonic day 18. The intact uterine horns containing pups were passed through a germicidal bath, after which the pups were delivered into flexible plastic GF isolators and suckled by GF lactating foster mothers. This method enabled the generation of GF cohorts of 10–40 mice, all born on the same date (littermates or equivalents), thereby supporting consistent experimental conditions. Fgf21−/− mice were generated as previously described61. Triple-knockout mice lacking the β1-, β2– and β3-adrenergic receptors (Adrb1−/−Adrb2−/−Adrb3−/−) were used with permission from B. Lowell62. Il4−/− mice (G4 mice) were supplied by W. E. Paul63. R26:lacZbpAfloxDTA mice were provided by D. Riethmacher64 and subsequently crossed with Il5–cre or Lyz2-cree mice. Nr1h4−/−, Gpbar1−/−, Nr1h4fl/fl, Vil1–cre, Alb-cre, Adipoq-cre, Tcrb−/−, Tcrd−/−, Tbx21−/−, Rorc−/− (homozygous of Rorc(γt)-EGFP mice), Il5–cre and Lta−/− mice were purchased from the Jackson Laboratory. Rag2−/−Il2rg−/− mice were obtained from Taconic. Il33−/− mice were obtained from RIKEN BRC with permission from S. Nakae. Dpp4-cre (Dpp4-RFP, -cre) mice were obtained from RMRC. Unless otherwise indicated, mice were housed under controlled conditions, including a temperature range of 23–25 °C, a humidity of 40–60% and a 12-h light–dark cycle. In the experiment at thermoneutral conditions, SPF mice were kept in an incubator (MIR-154, PHCbi, Japan) at 30 °C according to previous work65. Magnetic resonance imaging (MRI) data collection was outsourced to PRIMETECH and collected using an M7 Compact MRI system (Aspect Imaging). Autoclaved water and gamma-irradiated (50 kGy) sterilized food were provided ad libitum throughout the experiments. Unlike autoclaving, gamma irradiation avoids heat-induced alterations in food components. The specific diets and durations of each experiment are detailed in the corresponding figure panels. Mice were randomly allocated into experimental groups. All animal experiments were approved by the Institutional Animal Care and Use Committee of Keio University and the RIKEN Yokohama Institute.
Experimental diets
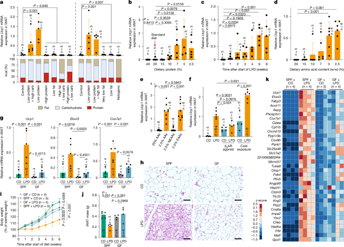
All experimental diets were obtained from Research Diets or Oriental Yeast. The control diet used in this study was a 50-kGy-irradiated AIN-93G diet (product D19090404) containing 20 kcal% protein (mineral acid casein), 64 kcal% carbohydrate and 16 kcal% fat. Unless otherwise specified, the LPD was an isocaloric AIN-93G-based diet containing 7 kcal% protein, 77 kcal% carbohydrate and 16 kcal% fat (product D20121501; see Supplementary Tables 3 and 4). Diets with varying proportions of protein, carbohydrate and fat were formulated based on the AIN-93G diet, with the exception of the ketogenic diet and the ketogenic–control diet, which have a lower fat content than AIN-93G does. The ketogenic diet and ketogenic–control diets (products D20012303 and D20012304 from Research Diets, respectively) use cocoa butter as the main fat source, with the protein concentration adjusted to 20 kcal% to match the AIN-93G diet. Because the ketogenic–control diet contains only 10% fat, which is lower than the fat content of AIN-93G, it is referred to as the low-fat diet in Fig. 1a. For experiments using defined amino acid diets, natural protein (mineral acid casein) was replaced with pure amino acids, aligned with the amino acid composition of the protein. The total amino acid concentration was then adjusted, ranging from 20 to 2.5 kcal%, or set to 2.5% kcal content for individual EAAs, while maintaining the levels of other amino acids at 20%, and isocaloric conditions were maintained by varying the amount of carbohydrate (see Supplementary Table 5).
Model of HFD-induced obesity
SPF C57BL/6 mice were at first fed an HFD for 2, 4 or 9 weeks. For HFD-to-CD versus HFD-to-LPD experiments, HFD32 (CLEA Japan; 60 kcal% fat and 20 kcal% protein) was used. For the HFD-to-HF/LPD versus HFD-to-HFD experiments, an AIN-93G-based HFD (32 kcal% fat and 20 kcal% protein) was used (Supplementary Table 6). Mice were then switched to one of the following diets for 4 or 6 weeks: control diet (20% fat and 20% protein), LPD (20 kcal% fat and 7 kcal% protein) or HF/LPD (32 kcal% fat and 7 kcal% protein). Quantification of plasma ALT, cholesterol and triglycerides was outsourced to Oriental Yeast. Oral glucose tolerance tests (OGTTs) were performed 7 days before euthanasia. For the hu4-mix treatment experiments, GF mice were inoculated with faecal microbiota from human participant T07 and fed a HFD (HFD32) for four weeks, then switched to an LPD. On days 0 and 3 after the diet switch, mice were given two oral doses of the hu4 strains or vehicle control. After 6 weeks on the LPD, mRNA expression of Ucp1 in iWAT and BAT, iWAT mass, hepatic Fgf21 mRNA expression and plasma levels of cholesterol, triglycerides and ALT were assessed. An OGTT was performed after 3 weeks of LPD feeding.
Measuring faecal calories
Faecal caloric content was measured using bomb calorimetry, as previously described66. In brief, faecal samples were dried overnight at 60 °C, weighed and analysed for energy content using a bomb calorimeter (Parr 6100EA with Semimicro Bomb) calibrated with standard benzoic acid (6,320 cal g−1).
Cold exposure and treatments with a β3-adrenergic receptor agonist, tungsten, ammonium chloride and recombinant FGF21
For cold exposure, mice were housed at 6 °C for 7 days. For treatment with a β3-adrenergic receptor agonist, mice were administered CL316,243 daily by intraperitoneal injection (20 μg per mouse per dose, SIGMA C5976) for seven consecutive days. For tungsten treatment, mice were provided with 0.22-μm filter-sterilized sodium tungstate dihydrate (Na2WO4/2H2O, Nacalai Tesque 32011-25) in their drinking water at concentrations of 0.1% or 0.5% for 2 weeks. Throughout the treatment period, mice had ad libitum access to the tungsten-containing water, and both the remaining water volume and the health status of the mice were carefully monitored. On the basis of daily observations, mice in the 0.1% tungsten treatment group did not exhibit any noticeable changes in food or water consumption. By contrast, those in the 0.5% tungsten group showed signs of adverse effects, including mildly reduced appetite. For ammonium chloride (NH4Cl) treatment, mice were given 0.22-μm filter-sterilized NH4Cl (Nacalai Tesque 02423-65) in their drinking water at concentrations of 5 or 50 µg ml−1 for 5 weeks, corresponding to the full duration of LPD feeding. Administration of NH4Cl at either concentration did not result in any noticeable changes in food or water intake. For recombinant FGF21 treatment, GF B6 mice were fed a control diet for 1 week. On days 5, 6 and 7, they received intraperitoneal injections of recombinant human FGF21 (12 μg per mouse, twice daily, BioLegend 553804) or PBS.
qPCR
To evaluate mRNA expression, whole iWAT (excluding inguinal lymph nodes), gonadal WAT (gWAT), BAT and 30–50 mg of liver tissue were homogenized using 1.4-mm ceramic beads. Total RNA was extracted using TRIzol reagent (Invitrogen) following the manufacturer’s protocol. For iWAT and gWAT lysates, the lipid fraction was removed at the first step by centrifugation. For qPCR analysis, cDNA was synthesized from 0.5 µg of total RNA using ReverTra Ace qPCR RT Master Mix (TOYOBO), and qPCR was performed with Thunderbird SYBR qPCR Mix (TOYOBO) on a LightCycler 480 II (Roche). The following primer pairs were used:
Ppib: 5′-GGAGATGGCACAGGAGGAA-3′ and 5′-GCCCGTAGTGCTTCAGCTT-3′;
Ucp1: 5′- CACCTTCCCGCTGGACACT −3′ and 5′-CCCTAGGACACCTTTATACCTAATGG-3′;
Elovl3: 5′-TGTTGGCCAGACCTACATGA-3′ and 5′-GGCCCACTGTAAACATCACTG-3′;
Cidea: 5′-ATCACAACTGGCCTGGTTACG-3′ and 5′-TACTACCCGGTGTCCATTTCT-3′;
Cox7a1: 5′-AGCTGCTGAGGACGCAAAAT-3′ and 5′-CTTCTCTGCCACACGGTTTT-3′;
Cox8b: 5′-GAACCATGAAGCCAACGACT-3′ and 5′-GCGAAGTTCACAGTGGTTCC-3′;
Phgdh: 5′-ATGGCCTTCGCAAATCTGC-3′ and 5′-AGTTCAGCTATCAGCTCCTCC-3′;
Psat1: 5′-TGCCACACTCGGTATTGTTG-3′ and 5′-CAGCTAGCAATTCCCTCACAA-3′;
Aldh1l2: 5′-AAAGAGGGCCACCGAGTAGT-3′ and 5′-TTCATCGAGGGAACTTGAAC-3′;
Asns: 5′-AAGATGGGTTTCTGGCTGTG-3′ and 5′-ACAGACGCAACTTTGCCATT-3′;
Gdf15: 5′-GAACCAAGTCCTGACCCAGC-3′ and 5′-GCTTCAGGGGCCTAGTGATG-3′;
Fgf21: 5′-CCTGGGTGTCAAAGCCTCTA-3′ and 5′-TCCTCCAGCAGCAGTTCTCT-3′;
Cyp39a1: 5′-TTCTCACCAATAGCAATCGCC-3′ and 5′-GTCATTCGGTTTCCCATAGCAA-3′;
Csad: 5′-GCCGGACTGTGATTCACTACA-3′ and 5′-GTGTTGAGGCTCTCCGTGAT-3′.
The assessment of mRNA expression was performed using three independent methods: relative abundance, fold change and total per-depot mRNA. For the assessment of relative abundance, Ct values were converted into quantities using linear equations derived from standard curves, which were generated from serial dilutions of cDNA samples containing high copy numbers of the target gene. In cases in which no samples with high copy numbers or obvious positive controls were available, the ∆∆Ct method was used. Ppib (peptidylprolyl isomerase B) served as the housekeeping gene for normalization, enabling the calculation of relative expression levels for each target gene. Fold change was calculated by dividing the relative abundance value of each individual by the mean value of the control diet group. For the assessment of total per-depot mRNA, 2−Ct values were calculated for each depot31.
Bulk RNA-seq analysis of iWAT and liver
Libraries were prepared using the TruSeq Stranded mRNA Library Prep Kit (Illumina) following the manufacturer’s instructions. Sequencing was performed by Macrogen Japan using a NovaSeq 6000 platform (Illumina) with 100-bp paired-end reads and a run scale of 4 Gb per sample. Sequenced reads were mapped to the mouse reference genome (mm10) and normalized to reads per kilobase per million reads (RPKM) using Strand NGS software v.2.7 (Strand Life Sciences). The summarized data were then assessed by statistical models (one-way ANOVA with Tukey’s HSD and the Benjamini–Hochberg for multiple gene correction) or STAR, featureCounts and DESeq2.
OGTTs
For the OGTTs, mice were fasted overnight and then orally administered glucose at a dose of 1.2 g per kg body weight (note that although we acknowledge that dosing according to lean mass might better reflect glucose utilization67, particularly by skeletal muscle, which is a major site of glucose uptake, we adopted body-weight-normalized dosing in accordance with previous studies68,69,70). Blood samples were taken from the tail before and at 15, 30, 60, 90 and 120 min after glucose administration. Blood glucose levels were measured using GlucoCard G Black sensors and blood glucose test strips (G sensor, Arkray).
Histological analysis
Freshly collected tissues were fixed in 4% paraformaldehyde (PFA), embedded in paraffin and sectioned into 5-μm slices before undergoing haematoxylin and eosin (H&E) staining. For immunostaining, tissues were first deparaffinized three times in xylene and then rehydrated. The sections were blocked for 60 min in PBS containing 5% goat serum, 1% bovine serum albumin and 0.5% Tween 20. After rinsing in PBS, the slides were incubated overnight at 4 °C with Alexa Fluor 647-conjugated anti-UCP1 antibody (rabbit, EPR20381, Abcam ab225489, 1:200). After further washes, the sections were stained with DAPI, mounted and imaged using a BZ-X810 microscope (Keyence).
Whole-mount immunostaining
iWAT was post-fixed overnight in 4% PFA and stored in 80% ethanol at 4 °C until iDISCO processing. Immunohistochemical staining was performed following the detailed iDISCO experimental protocol, adapted from a previous report71 with modifications. iWAT samples were dehydrated through a graded methanol/H2O series (20%, 40%, 60%, 80% and 100%; 1 h each), followed by overnight incubation at room temperature in a 66% dichloromethane (DCM) and 33% methanol solution on a rocker (Multi Bio 3D programmable mini-shaker; Biosan). Tissues were then washed twice in 100% methanol and treated with 6% H2O2 in methanol overnight at 4 °C. After overnight incubation, tissues were rehydrated in a series of 1 h methanol /H2O washes, then washed in fresh PBS overnight on a rocker at room temperature. Tissues were washed with PTx.2 solution (0.2% Triton X-100 in PBS) twice on a rocker at 1-h intervals. Samples were then incubated in permeabilization solution (400 ml PTx.2, 11.5 g glycine and 100 ml dimethyl sulfoxide (DMSO)) for 2 days at 37 °C in a shaker (Bioshaker, BR-43FL). This was followed by incubation in blocking solution (42 ml PTx.2, 5 ml DMSO and 3 ml normal donkey serum (NDS)) at 37 °C for 2 days in the shaker. Tissues were then incubated with primary antibodies (chicken anti-TH (1:400, Milipore, AB9702), rabbit anti-UCP1 (1:400, Abcam, ab225489) and goat anti-CD31 (1:300, Novus Biologicals, AF3628)) in primary incubation solution (92 ml PTwH (1 ml of 10 mg ml−1 heparin stock solution, 2 ml Tween 20 dissolved in 1 l PBS), 5 ml DMSO and 3 ml NDS) on a shaking incubator at 25 °C for seven days. After primary antibody staining, tissues underwent six 1-h washes in PTwH and were then subjected to secondary antibody staining (Alexa Fluor 555 donkey anti-chicken IgY (1:300, Thermo Fisher Scientific, A-78949) and Alexa Fluor 488 donkey anti-goat IgG (1:300, Thermo Fisher Scientific, A-11055)) in secondary incubation solution (PTwH with 3% NDS) for 10 days at 25 °C on a shaker. Samples underwent another PTwH wash step and were incubated overnight at room temperature on a rocker with fresh PTwH solution. An additional round of methanol dehydration was performed (as described above) and then samples were incubated overnight in 100% methanol on a rocker at room temperature. Next, tissues were submerged in a 66% DCM and 33% methanol solution for 3 h. After that, the samples underwent two 100% DCM washes and were placed in dibenzyl ether for 3 days on a rocker at room temperature for clearing. A ZEISS Lightsheet 7 microscope or Miltenyi Biotec UltraMicroscope Blaze were used to generate three-dimensional images of iWAT tissues with a zoom factor of 5× or 20×. Images of TH and UCP1 labelling were collected for all samples using ZEN black, ZEN blue and Arivis software.
Blood FGF21 and ammonia measurement
Plasma samples were collected from mice under appropriate anaesthesia through cardiac puncture or portal vein sampling. For portal vein collection, blood was drawn using a syringe fitted with a 30G needle. All plasma samples were stored at −80 °C until analysis. FGF21 levels were measured using the Mouse FGF-21 DuoSet ELISA kit (R&D), following the manufacturer’s instructions. Ammonia levels in portal vein and cardiac blood samples were measured by Oriental Yeast using the CicaLiquid NH3 kit (Kanto Chemical).
Western blot analysis
Mouse iWAT was snap-frozen in liquid nitrogen, the proteins were extracted using RIPA buffer and the final protein concentration was adjusted to 4 μg μl−1. For SDS–PAGE and blotting, the Novex NuPAGE SDS-PAGE Gel system (Thermo Fisher Scientific) and Trans-Blot Turbo system (Bio-Rad, 1704150) were used according to the manufacturer’s instructions. iBind Western Systems (Thermo Fisher Scientific) were used for staining throughout the study. The antibodies used in this study are as follows: rabbit anti-mouse UCP1 (Abcam, ab10983, 1:1,000), mouse monoclonal anti-β-actin antibody (Sigma, A1978, 1:1,000), goat anti-rabbit IgG HRP-linked (Cell Signaling, 7074, 1:2,000) and horse anti-mouse IgG, HRP-linked (Cell Signaling, 7076, 1:2,000). Chemi-Lumi One (Nacalai Tesque) was used for the chemiluminescence assays and the Fusion FX (Vilber) was used for imaging.
FXR reporter assay
The FXR stimulating activity of bile acids was assessed using the GeneBLAzer FXR-UAS-bla HEK 293T Cell Agonist Assay (Thermo Fisher Scientific), following the manufacturer’s protocol. In brief, cells were seeded in black-walled, clear-bottomed 384-well assay plates at a density of 1 × 104 cells per well and incubated overnight at 37 °C in a 5% CO2 atmosphere. Bile acids (CDCA, UDCA, CA, 7oxoCA, UCA, DCA, tauro-βMCA or tauro-CA, all sourced from Cayman) were added at concentrations ranging from 20 to 0.61 µM. After overnight incubation at 37 °C, cells were treated with the FRET blue/green-enabled substrate CCF4-AM and incubated for an additional 2 h at room temperature in the dark. Fluorescence was measured using a TECAN microplate reader at emission wavelengths of 460 nm (blue) and 530 nm (green), with an excitation wavelength of 409 nm. The blue/green emission ratio for each well was calculated by dividing the background-subtracted blue emission values by the green emission values, as per the manufacturer’s instructions. Data from cells exhibiting abnormal morphology, indicative of cellular toxicity at higher bile acid concentrations, were excluded from the analysis.
snRNA-seq analysis of iWAT
Approximately 50 mg of mouse iWAT was dissected from the region surrounding the inguinal lymph nodes (excluding the nodes themselves), cut into about 20 pieces and stored in liquid nitrogen until use. Nuclei were isolated from frozen samples using the 10x Chromium Nuclei Isolation kit according to the manufacturer’s protocol. An aliquot of nuclei from each sample was stained with trypan blue or acridine orange–propidium iodide (Logos Biosystems), and a haemocytometer and LUNA-FX7 were used to identify and count intact nuclei. Nuclei from three or four mice were pooled and immediately loaded on the 10x Chromium controller (10x Genomics) according to the manufacturer’s protocol. For each sample (GF + CD, GF + LPD, SPF + CD, SPF + LPD; n = 2 pools; 8 samples in total), 20,000 nuclei were loaded in one channel of a Chromium Chip (10x Genomics). The Chromium Next GEM Single Cell 3′ v.3.1 Chemistry (dual index) was used to process all samples. cDNA and gene-expression libraries were generated according to the manufacturer’s instructions. cDNA and gene-expression-library fragment sizes were assessed with DNA High Sensitivity Screen tape (Agilent). Gene-expression libraries were multiplexed and sequenced on the NovaSeq 6000 (Illumina) at Macrogen Japan using the 150-bp paired-end mode. The Cell Ranger v.7.0 pipeline from 10x Genomics was used to align reads to the mm10 genome assembly and produce feature matrices. To adjust for downstream effects of ambient RNA expression within mouse nuclei, we used CellBender v.0.1.0 (ref. 72) to remove counts due to ambient RNA molecules from the count matrices and estimate the true nuclei. Seurat v.4.3.0 (ref. 73) was used for quality control, analysis of individual feature matrices, integrated analysis of all eight samples (dim = 8, resolution = 0.5 for liver, dim = 30, resolution = 1.2 for iWAT) and generation of the UMAP plot.
Trajectory inference analysis
To study differentiation within the adipose cell subsets, we performed trajectory analysis using Slingshot74. We first subsetted our Seurat object to include only mature iWAT adipocyte clusters in SPF LPD-treated cells (adipocyte 10, adipocyte 03, adipocyte 07, adipocyte 05, adipocyte 09, adipocyte 02, beige adipocyte, adipocyte 12, adipocyte 11, adipocyte 01, adipocyte 06, adipocyte 08 and adipocyte 04). After subsetting, we converted the Seurat object into a SingleCellExperiment object (v.1.26.0) using the as.SingleCellExperiment function and computed pseudotime lineages using Slingshot (v.2.12.0) on the UMAP embeddings75. We next computed a cell–cell transition matrix and identified lineage driver genes using CellRank76. The Seurat object, along with Slingshot pseudotime coordinates, was converted to an AnnData object with Seurat’s Convert function for analysis in Python. Of the four lineages identified by Slingshot, we selected cells belonging to the beige-adipocyte lineage (lineage 2). Within this lineage, we computed cell–cell transition probabilities using the PseudotimeKernel in CellRank (v.2.0.5), which incorporates both a k-nearest neighbours (k-NN) graph (30 principal components and 50 nearest neighbours) and the Slingshot pseudotime ordering. We used the resulting cell–cell transition matrix to estimate fate probabilities and identify key driver genes within the beige-cell lineage. We fit the generalized perron cluster cluster analysis (GPCCA) estimator on the pseudotime kernel, assigning beige adipocyte as the terminal state. We finally computed beige-adipocyte fate probabilities and identified genes correlated with these fate probabilities using the compute_lineage_drivers function, with default parameter settings. To further study these lineage driver genes, we visualized their expression along the beige-cell lineage and performed pathway enrichment analysis. We visualized gene-expression trends by fitting the expression of lineage driver genes along pseudotime using generalized additive models.
snRNA-seq analysis in liver
Nuclei were collected from frozen liver tissues (approximately 50–60 mg) using Singulator 100 (S2 Genomics, with the inbuilt program Single-Shot Standard Nuclei Isolation V2) and buffers according to the 10x Genomics protocol (Demonstrated Protocol: Nuclei Isolation for Single Cell Multiome ATAC + GEX Sequencing). The resulting suspensions including nuclei were filtered through a 30-μm strainer, stained with acridine orange–propidium iodide (Logos Biosystems), and counted in a LUNA-FX7 to identify intact nuclei. Nuclei were immediately loaded onto the 10x Chromium controller (10x Genomics) according to the manufacturer’s protocol. For each sample (GF + CD, GF + LPD, SPF + CD, SPF + PD; n = 2 mice; 8 samples in total), 8,000 nuclei were loaded onto one channel of a Chromium Chip (10x Genomics). The Chromium Next GEM Single Cell 3′ v.3.1 Chemistry (single index) was used to process all samples.
FDG-PET scans
Twenty-five healthy male volunteers (age: 20 to 47 years) were recruited to investigate the role of the gut microbiota in beige-cell accumulation. All participants were thoroughly briefed on the study and provided written informed consent. The protocols were approved by the Institutional Research Ethics Review Board of Tenshi College (Sapporo, Japan) (UMIN000016361). Human brown- and beige-cell activity was assessed using a FDG-PET scan (Aquiduo, Toshiba Medical Systems) following standardized non-shivering cold exposure, as described previously77,78. All individuals fasted for 12 h before undergoing the PET-CT scan. After 1 h of cold exposure, volunteers received an intravenous injection of 18F-FDG (1.66–5.18 MBq per kg body weight) and remained in the cold room for an additional hour. Brown- and beige-cell activity was evaluated by measuring the standardized uptake value (SUV) of 18F-FDG and Hounsfield units from −300 to −10 in the supraclavicular region using Fusion software (Toshiba Medical Systems). Faecal samples were collected from all participants and stored at Keio University following the protocol approved by the Institutional Review Boards (approval number 20150075).
Bacterial isolation and generation of gnotobiotic mice
Human and mouse faecal samples and intestinal contents were suspended in an equal volume (w/v) of PBS containing 20% glycerol, snap-frozen in liquid nitrogen and stored at −80 °C until use. To inoculate into GF mice, the frozen stocks were thawed, suspended in mGAM broth and filtered through a 100-µm cell strainer, and an aliquot (approximately 2–5 mg in 250 µl per mouse) was orally inoculated into GF mice. To identify beige-cell-inducing bacterial strains associated with mice or humans, small-intestinal contents from the B28-1 mouse or faecal samples from mice colonized with T10 or T19 human microbiota were serially diluted in PBS and plated onto nonselective and selective agar plates. EG, BHK and BBE media were used for the isolation of human-derived strains, and BL, mucin, YCFA-GSC, marine and TSA were used in addition for the isolation of mouse-derived strains. After incubating under anaerobic conditions (80% N2, 10% H2 and 10% CO2) in an anaerobic chamber (Coy Laboratory Products) or under aerobic conditions at 37 °C for 2 to 7 days, individual colonies were picked. The full-length 16S rRNA gene region was amplified using universal primers (27Fmod: 5′-AGRGTTTGATYMTGGCTCAG-3′, 1492R: 5′-GGYTACCTTGTTACGACTT-3′) and Sanger sequenced. The resulting strain sequences corresponding to the first half (approximately 0.8 kb) were aligned and compared using BLAST to identify closely related species or strains. Individual isolates were classified as a strain if their 16S rRNA gene sequences exhibited 100% identity. The sequences were also compared with amplicon sequence variants (ASVs) identified in small-intestinal samples from mouse B28-1 and faecal samples from mice T10-4, T10-5, T19-5 and T19-6 to identify their corresponding ASVs. Note that the 16S rRNA gene sequences of mouse B28-1-derived St.27G3 and St.80E1 are most similar to those of Blautia pseudococcoides and Turicibacter sanguinis but share only 93% and 97% similarity, respectively, indicating that they represent previously undefined strains. For convenience, we refer to these isolates as Blautia sp. (St.27G3) and Turicibacter sp. (St.80E1) throughout this manuscript. The closest species of human-derived St.4 was Anaerofustis stercorihominis, but with less than 98% sequence identity, indicating that this also represents previously undefined strain. We refer to this isolate as Eubacteriaceae sp. (St.4).
To prepare bacterial mixtures for inoculation into GF mice, individual strains were cultured to confluence in mGAM broth or BHKRS agar, and equal volumes of the resulting bacterial suspensions were mixed. Specific supplements were added to support the growth of certain strains: 0.1% fumarate, 0.1% formate and 0.5 μg ml−1 vitamin K were added for Parasutterellaceae (St.1A3); 0.1% fumarate, 0.1% formate, 0.5 μg ml−1 vitamin K and 0.1 mg ml−1 sodium sulfate were added for Blautia sp. (St.27G3), Eggerthellaceae (St.1H8) and Taurinovorans muris (8H4); and 1 mg ml−1 glycine and 1 mg ml−1 glutamate were added for Parvibacter caecicola (St.1B6). For Bilophila sp. 4_1_30 (St.14) and Ruthenibacterium lactatiformans (St.32), cultures were supplemented with 0.1% fumarate, 0.1% formate, 0.5 μg ml−1 vitamin K, 0.1 mg ml−1 sodium sulfate, 1 mg ml−1 glycine and 1 mg ml−1 glutamate. In some experiments, 1% taurine was added for Bilophila sp. 4_1_30 (St.14) or 1% arginine was added for Adlercreutzia (St.3). The bacterial mixtures were administered orally to GF mice, delivering approximately 1 × 108 to 1 × 109 colony-forming units (CFU) of each strain in 250 µl of medium per mouse. All mice receiving the same mixture of bacterial strains were housed together in a single gnotobiotic isolator. Gnotobiotic mice were analysed 4 or 6 weeks after inoculation unless otherwise indicated. Colonization was evaluated through direct smears of faecal suspensions and qPCR analysis of faecal and caecal DNA, using the extraction method described in the ‘16S rRNA gene amplicon sequencing’ section below. Strain-specific primers were used:
Mouse-derived 20 strains:
St.1A1: 5′-ACATGCAAGTCGAACGGGAT-3′, 5′-CTCATGTGGAACATCCGGCA-3′
St.1A11: 5′-TGCTTGCACTCACCGATAAA-3′, 5′-CGGTATTAGCACCTGTTTCCA-3′
St.1A3: 5′-GAACGGTAACAGCGAGGAAA-3′, 5′-CATCCTTTCGGATGGTTGTC-3′
St.1A6: 5′-CGAGCGAGCTTGCCTAGATG-3′, 5′-CACGTGTTACTCACCCGTCC-3′
St.1B6: 5′-CAGTGGGGACGATGGTGAC-3′, 5′-CGCTCCCTACGTATTACCGC-3′
St.C4: 5′-AAGGCCTTCGGGTCGTAAAG-3′, 5′-GCACGTAGTTAGCCGTGACT-3′
St.1H8: 5′-GGAATAGAGTGGCGAACGGG-3′, 5′-CATCCCTTGCCGTCGGG-3′
St.4A1: 5′-GAAACTGCCTGATGGAGGGG-3′, 5′-GAAGGTCCCCCACTTTGGTC-3′
St.4B7: 5′-GACGAAGCCACTTGTGGTGA-3′, 5′-ATTTCACAGACGACGCGACA-3′
St.4D1: 5′-GGCGGATTTATCTGCCGCTC-3′, 5′-CTATGCATCGTCGCCTTGGT-3′
St.4D3: 5′-GGGAAGAAGCCCCTTTTGGG-3′, 5′-TTGCGCCCTACGTATTACCG-3′
St.4H5: 5′-GATAACTCCGGGAAACCGGG-3′, 5′-ACAGCCGAAACCGTCTTTCA-3′
St.4H6: 5′-ACAGCCGAAACCGTCTTTCA-3′, 5′-TCTCCACATGGAGGGGGAAG-3′
St.8H4: 5′-ACGTATGTGGGAAAGACGGC-3′, 5′-AACCATCGTCGCCTTGGTAG-3′
St.18E8: 5′-AAAGGAGGGGAGTCAGCAAT-3′, 5′-ACAGAGTCCTCTGCTTCACCA-3′
St.19E12: 5′-CGGCACATGATACTGCGAGA-3′, 5′-TTAATGTCCAGGAACCCGCC-3′
St.21A7: 5′-GCGAAGCACTTTGATTGGAT-3′, 5′-CGCGGTCTTATGCGGTATTA-3′
St.21B5: 5′-TGAAGGCTTGCCTTTACCAG-3′, 5′-ATGTCCCGTCGATGCATTAT-3′
St.27G3: 5′-GCAAGTCGAACGAAGCATTT-3′, 5′-TGTTGTCCCCCTGTGTAAGG-3′
St.80E1: 5′-ATGCAAGTCGAGCGAACCAC-3′, 5′-TAGCGATCGTTTCCAATCGT-3′
Human-derived T19 33 strains:
St.1: 5′-TGGCGAACGGGTGAGTAATA-3′, 5′-CACCATGCAGTGTCCATACCT-3′
St.2: 5′-AGTAACGCGTGGGTAACCTG-3′, 5′-TGCGATACTGTGCGCTTATG-3′
St.3: 5′-TTCGGCCGTGTATAGAGTGG-3′, 5′-GTATTAGCCGCCGTTTCCAG-3′
St.4: 5′-AACGGGTGAGTAACGCGTAG-3′, 5′-ATCATGCGATAGCGTGGTCT-3′
St.5: 5′-GCCCTATACAGGGGGATAACA-3′, 5′-TACTGCCAGGGCTTTTCACA-3′
St.6: 5′-GAGCAACCTGCCTTTCAGAG-3′, 5′-GATTGCTCCTTTGGTTGCAG-3′
St.7: 5′-AAAGCTTGCTTTCTTTGCTG-3′, 5′-AACCATGCGGAATCATTATGC-3′
St.8: 5′-GTTTGCTTGCAACTGAAGATGG-3′, 5′-AAAGGCTATTCCGGAGTTATCG-3′
St.9: 5′-CGGGTGAGTAACACGTATCCA-3′, 5′-TGCGGAAGAATTATGCCATC-3′
St.10: 5′-CGTATCCAACCTGCCGTCTA-3′, 5′-TCATGCGGACATGTGAACTC-3′
St.11: 5′-AAGCTTGCTTTGATGGATGG-3′, 5′-TTCGAAAGGCTATCCCAGTG-3′
St.12: 5′-ACGTATCCAACCTGCCGATA-3′, 5′-CAAGACCATGCGGTCTGATT-3′
St.13: 5′-TTAGCTTGCTAAGGCCGATG-3′, 5′-CCTTTCAGAAGGCTGTCCAA-3′
St.14: 5′-GGGTGAGTAACGCGTGGATA-3′, 5′-ATCGGGAGCGTATTCGGTAT-3′
St.15: 5′-TGAGTAACGCGTGAGCAATC-3′, 5′-TCAAGAGATGCCTCCCAAAC-3′
St.16: 5′-TGGGGAATAACAGGTGGAAA-3′, 5′-GAGCGATAAATCTTTGGCAGTC-3′
St.18: 5′-CATGTGTCCGGGATAACTGC-3′, 5′-CCTTGATGGGCGCTTTAATA-3′
St.19: 5′-TGGCGAACGGGTGAGTAATA-3′, 5′-CCCTTCACCTATGCGGTCTT-3′
St.20: 5′-CTGTACCGGGGGATAACACTT-3′, 5′-CCACCGGAGTTTTTCACACT-3′
St.21: 5′-GGAAAAAGAAGAGTGGCGAAC-3′, 5′-CGGTATTAGCACCTGTTTCCA-3′
St.22: 5′-TTTTCTTTCACCGGAGCTTG-3′, 5′-CGCCTTTCAACTTTCTTCCA-3′
St.23: 5′-TGGCGAACGGGTGAGTAATA-3′, 5′-TGTCCGTACCTATGCGGTCT-3′
St.24: 5′-GATGAAGGATATGGCGACTGA-3′, 5′-GGCCTTATGCGGTATTAGCA-3′
St.25: 5′-GATTCGTCCAACGGATTGAG-3′, 5′-GCATCATGCGGTATTAGCACT-3′
St.26: 5′-AACGGGTGAGTAACACGTGAG-3′, 5′-TTGCTCCTTTTCCCTCTGTG-3′
St.27: 5′-AGTAACGCGTGGGTAACCTG-3′, 5′-ACCGGAGTTTTTCACACCAG-3′
St.28: 5′-GCGGATCTTCGGAAGTTTTC-3′, 5′-ACCGGAGTTTTTCACACCAG-3′
St.29: 5′-TGGCGAACGGGTGAGTAATA-3′, 5′-GTCCCCCTCTTTCTTCCGTA-3′
St.30: 5′-AGTAACGCGTGGGTAACCTG-3′, 5′-CCACCGGAGTTTTTCACACT-3′
St.31: 5′-AGCGATTCTCTTCGGAGAAG-3′, 5′-GCAAAAGCTTTGATACTTCT-3′
St.32: 5′-TTTCAGTGGGGGACAACATT-3′, 5′-AAATCCTTTGACCCCTGTGC-3′
St.34: 5′-TTAGTTTGCTTGCAAACTAAAG-3′, 5′-CCATGCGGTTTTAATATACC-3′
St.35: 5′-GACGGATTTCTTCGGATTGA-3′, 5′-ACCGGAGTTTTTCACACCAG-3′.
16S rRNA gene amplicon sequencing
Frozen small-intestinal and caecal contents and faecal pellets from mice were thawed and suspended in 500 ml TE10 (10 mM Tris-HCl, 10 mM EDTA) buffer containing RNase A (final concentration of 100 μg ml−1, Invitrogen) and lysozyme (final concentration 3.0 mg ml−1, Sigma). The suspension was incubated for 1.5 h at 37 °C with gentle mixing. Then, sodium dodecyl sulfate (final concentration 1%) and proteinase K (final concentration 2 mg ml−1, Nacalai) were added to the suspension and the mixture was incubated for 1 h at 55 °C. High-molecular-mass DNA was extracted with phenol:chloroform:isoamyl alcohol (25:24:1), precipitated with isopropanol, washed with 75% ethanol and resuspended in 50–200 ml of TE or sterile Milli-Q water. PCR was performed using 27Fmod 5′-AGRGTTTGATYMTGGCTCAG-3′ and 338R 5′-TGCTGCCTCCCGTAGGAGT-3′ to the V1–V2 region of the 16S rRNA gene. Amplicons generated from each sample (around 330 bp) were subsequently purified using AMPure XP (Beckman Coulter). DNA was quantified using a Quant-iT Picogreen dsDNA assay kit (Invitrogen) and a TBS-380 Mini-Fluorometer (Turner Biosystems). The 16S metagenomic sequencing was performed using MiSeq according to the Illumina protocol. Two paired-end reads were merged using the fastq-join program based on overlapping sequences. Reads with an average quality value of less than 25 and inexact matches to both universal primers were filtered out. Filter-passed reads were used for further analysis after trimming off both primer sequences. For each sample, 3,000 quality filter-passed reads were rearranged in descending order according to the quality value, and then the trimmed reads were uploaded to the DADA2 R package v.1.18.0 to construct ASVs using the filterAndTrim function with standard parameters (maxN = 0, truncQ = 2 and maxEE = 2). Possible chimeric reads were removed with the removeBimeraDenovo function of DADA2. Taxonomic assignment of each ASV was made by searching by similarity against the National Center for Biotechnology Information RefSeq and genome database using the GLSEARCH program.
Bacterial whole-genome sequencing
Whole-genome sequencing was performed using the Sequel II system (PacBio). The library was prepared using the SMRTbell Express template preparation kit v.2.0 (PacBio) following DNA shearing to a target length of 10–15 kb using gTUBE (Covaris). The PacBio reads were converted to HiFi reads using CCS software v.6.2.0. The HiFi reads for the mouse-derived strains were assembled using both Canu v.2.1.1 and Flye v.2.9 with the following parameters: Canu (-pacbio-hifi, genomeSize = 2.5 M, minReadLength = 2200) and Flye (-g 2.5 m, –min-overlap 2200, –pacbio-hifi). Contigs from the Canu assembly were used as genomes for analysis when consensus was reached between the two assemblers. The generated consensus contigs generated were checked for circularization to remap the HiFi reads by Minimap2 v.2.24-r1122. For human-derived strains, HiFi reads were assembled using Hifiasm v.0.19.5-r587 with default parameters. Contigs aligned to other contigs with 99% identity or higher and 95% coverage or higher were considered as bubble contigs. Contigs with low depth (less than 5) and bubble contigs were eliminated. The genes were predicted and annotated using Bakta v.1.5.1 (ref. 79). Further functional annotation was performed using eggNOG-mapper (version emapper-2.1.10)80 based on eggNOG orthology data81 and a DIAMOND search algorithm82.
Bile acid and metabolomics analysis
For untargeted metabolomic analysis, plasma and ileal samples were suspended in 400 μl methanol per 100 μl plasma volume or per 100 mg of ileal contents. A 40-μl aliquot was subjected to a single-layer extraction, followed by untargeted LC–QTOF/MS analysis as previously described83. For targeted metabolomic analysis focusing on bile acids, 30 ml of plasma was mixed with 968.5 ml of 0.2 M NaOH and sonicated for 10 min in a vial containing 1.5 ml of the internal standards (d4-CA, d4-GCDCA, d4-TCDCA, d4-CDCA-3S and d4-LCA; each at 10 μM). Ileal content samples were resuspended in 20 or 2,000 times the volume of water. One hundred millilitres of the diluted luminal suspension was homogenized in 897 ml of 0.2 M NaOH by ultrasonication for1 h in a screw-cap glass vial containing 3 ml deuterium-labelled internal standards (d4-CA, d4-GCDCA, d4-TCDCA, d4-CDCA-3S and d4-LCA; 10 mM each). After 1 h of incubation at room temperature, the pH was adjusted to 8.0 using 12 M HCl and mixed with 110 μl of 0.5 M EDTA/0.5 M Tris-HCl. The pH was checked and adjusted as needed with 17 μl of 12 M HCl. The mixture was centrifuged at 15,000 rpm for 10–20 min, and the supernatant was loaded onto a solid-phase extraction cartridge (Agilent Bond Elut C18, 100 mg/3 ml), preconditioned with 1 ml of methanol and 3 ml of water, repeated three times. The cartridge was washed with 1 ml of water, and the bile acids were eluted with 600 μl of 90% ethanol. For quantification of bile acids, 2 μl of the eluted sample was injected into a liquid chromatography–electrospray ionization–tandem mass spectrometry (LC–ESI–MS/MS) system (Triple Quad 6500+ tandem mass spectrometer, equipped with an ESI probe and Exion LC AD ultra-high-pressure liquid chromatography system; SCIEX). An InertSustain C18 separation column (150 mm × 2.1 mm ID, 2 μm particle size; GL Sciences) was used, maintained at 40 °C. The eluent consisted of a mixture of double-distilled water with 0.01% formic acid, 10 mM ammonium acetate and 20% acetonitrile (mixture A), and a mixture of 30% acetonitrile and 70% methanol (mixture B). Separation was achieved using a linear gradient elution at a flow rate of 0.2 ml per min, with the following gradient profile: 30–45% B (0–14 min), 45–65% B (14–25 min), 65–75% B (25–35 min), 75–100% B (35–35.1 min), 100% B (35.1–40 min), 100–30% B (40–40.1 min) and 30% B (40.1–45 min). The total run time was 45 min. LC–ESI–MS/MS was operated under the following conditions. For positive-ion multiple reaction monitoring (MRM) mode: ion spray voltage, 5,500 V; interface temperature, 400 °C; curtain gas, 25 psi; collision gas (nitrogen), 10 psi; ion source gas 1, 60 psi; and ion source gas 2, 40 psi. For negative-ion MRM mode: ion spray voltage, −4,500 V; interface temperature, 400 °C; curtain gas, 25 psi; collision gas (nitrogen) 10 psi; ion source gas 1, 60 psi; and ion source gas 2, 40 psi. Data acquisition was performed using Analyst v.1.71, and data analysis was done with SCIEX OS-MQ v.2.1.0.55343. Samples with values below the limit of detection are designated as not detected (ND), and a value corresponding to one-half of the detection limit was imputed for statistical analyses.
Measurement of orally administered 13C4-palmitic acid in plasma
SPF C57BL/6 mice were fed a control diet or an LPD for 7 weeks. After fasting for 3 h, palmitic acid-1,2,3,4-13C4 (Sigma), suspended in corn oil (Sigma), was orally administered at a dose of 250 mg per kg body weight. Plasma samples were collected at 0, 0.5, 1, 2, 4, 6, 9 and 24 h after administration and stored at −80 °C until fatty acid extraction. Twenty microlitres of plasma was mixed with 200 µl of methanol containing 5 ng ml−1 d4-linoleic acid as an internal standard, vortexed and incubated for 10 min at 4 °C. After centrifugation at 15,000 rpm for 5 min at 4 °C, the supernatant was transferred to a new 1.5-ml tube containing 800 µl of 0.1 % formic acid, and the mixture was applied to a polymeric reversed-phase sorbent column (Oasis HLB, 60 mg, 3 cc, Waters; WAT094226). The column was sequentially washed with 3 ml of 0.1% formic acid, 3 ml of 15% ethanol and 1 ml hexane, and the analytes were eluted with 600 µl methanol. The eluate was evaporated to dryness, and the residue was reconstituted in 40 µl methanol and transferred to an LC–MS vial. Quantification of plasma 13C4-palmitic acid was done using an LC–ESI–MS/MS system composed of an ExionLC AD system (AB SCIEX) coupled to a Triple Quad 6500+ mass spectrometer (AB SCIEX) equipped with an ESI source. Chromatographic separation was done on a CORTECS UPLC C18 column (150 × 2.1 mm, 1.6 µm particle size; Waters) maintained at 40 °C. The injection volume was 2 ml per sample. Gradient elution was performed using a binary solvent system consisting of eluent A (ultrapure water containing 0.1% formic acid and 5 mM ammonium acetate) and eluent B (acetonitrile) under the following conditions: 0 min, 58% B; 5 min, 60% B; 10 min, 70% B; 20 min, 78% B; 25 min, 100% B; 30 min, 100% B; 30.1 min, 58% B; and 35 min, 58% B. The flow rate was set to 0.3 ml per min. Mass-spectrometry conditions were as follows: curtain gas, 25 psi; collision gas, 9 psi; ion spray voltage, −4,500 V; temperature, 300 °C; ion source gas 1, 50 psi; and ion source gas 2, 80 psi. Data acquisition was performed using Analyst (AB SCIEX), and data analysis was done using SCIEX OS-MQ (AB SCIEX).
In vitro bile acid transformation
Individual bacterial strains, derived from mouse and human microbiota, were streaked on BHK agar plates. A single colony of each strain was inoculated into mGAM broth, with supplements added for certain strains to support growth (as described above). Overnight cultures were then diluted 100 times and incubated with 50 μM taurocholic acid (tauro-CA) at 37 °C for 48 h in mGAM or mGAM-based medium containing varying concentrations of mGAM protein, as indicated. All culturing and assays were done in an anaerobic chamber (Coy Laboratory Products) with an atmosphere of 80% N2, 10% H2 and 10% CO2. After 48 h, 200 μl of each bacterial suspension was collected for bile acid extraction. To each 40-μl aliquot of the suspension, 33 μl of 6.0 M NaOH, 10 μM internal standard and 924 μl of Milli-Q water were added, followed by 10 min of sonication. Then, 110 μl of 0.5 M EDTA/0.5 M Tris buffer (pH 8) and 17 μl of 12 M HCl were added, adjusting the pH to neutral as needed. Samples were purified on columns pre-activated with 1 ml methanol and washed twice with 3 ml Milli-Q water. After loading, samples were washed six times with 3 ml Milli-Q water, and residual water was removed by adjusting the flow rate. Finally, 600 μl of 90% ethanol was applied to elute bile acids, and samples were collected in vials for LC–MS/MS quantification.
In vitro ammonia production
Individual bacterial strains of both mouse and human origin were evaluated for their capacity to produce ammonia in vitro. Strains were first revived from glycerol stocks and streaked onto BHK agar plates under anaerobic conditions. After 3 days of incubation at 37 °C, a single colony from each strain was inoculated into mGAM broth supplemented with a supplement mix (0.1% fumarate, 0.1% formate, 0.5 µg ml−1 vitamin K, 0.1 mg ml−1 sodium sulfate and 1% taurine). After 2 to 3 days of anaerobic incubation at 37 °C, the cultures were diluted in either complete mGAM (containing all supplements) or 10% mGAM (diluted with Milli-Q water and supplemented with the same mixture). Samples were incubated for 1 h at 37 °C under anaerobic conditions in individual sealed tubes to prevent cross-contamination by gaseous ammonia. Bacterial growth kinetics were monitored throughout the incubation period. Culture supernatants were diluted 25-fold with Milli-Q water, and ammonia levels were measured using the Urease Activity Assay Kit (Sigma-Aldrich, MAK120) according to the manufacturer’s instructions.
Bacterial metatranscriptomic analysis
Extraction of total RNA from the caecal contents of T19-derived 33-mix-colonized mice fed either a control diet or an LPD was done using the NucleoSpin RNA kit (Macherey-Nagel) according to the manufacturer’s instructions. Libraries for RNA-seq were prepared using TruSeq Stranded mRNA Library Prep (Illumina) and sequenced using HiSeq X (Illumina) or NovaSeqXPlus at Macrogen Japan using the 150-bp paired-end mode. The sequenced paired-end reads were quality-controlled using Trimmomatic84 v.0.39 with ‘2:30:10 LEADING:20 TRAILING:20 SLIDINGWINDOW:4:20 MINLEN:30’ parameters. The quality-controlled reads were mapped to concatenated reference genome sequences of the T19-derived 33 stains using STAR v.2.7.10b with ‘outFilterMultimapNmax: 20 alignIntronMax: 1’ parameters. Aligned sorted bam files were generated using SAMtools v.1.19.2 and visualized using Integrative Genomics Viewer v.2.17.4. The read counts for each gene were obtained using featureCounts85 Rsubread 2.12.3 with ‘countMultiMappingReads=TRUE,fraction=TRUE’ parameters and normalized by bacterial abundance using the absolute DNA level of each strain compared to the total bacteria quantified by qPCR using 16S rRNA primers as previously described86. The differential expression analysis was performed using DESeq2 v.1.38.3 (ref. 87) with cut-off adjusted P < 0.05. Upregulated genes of St.3, St.4, St.14 and St.31 were used for enrichment analysis using the enricher function of clusterProfiler v.1.38.3 (ref. 88) against all KEGG pathways included in (1) metabolism, (2) genetic information processing, (3) environmental information processing and (4) cellular processes.
Generation of Bilophila sp. 4_1_30 (St.14) mutants
The nrfA (gene id: OMIHGE_02465) gene-deletion mutant of Bilophila sp. 4_1_30 (St.14) was generated in a manner similar to that used for the Nitratidesulfovibrio vulgaris ‘marker-exchange’ mutant, as previously described89,90 and as shown in Supplementary Fig. 7. First, a ∆upp mutant Bilophila strain lacking uracil phosphoribosyltransferase (upp, gene ID: OMIHGE_01720) was generated. Subsequently, a marker-exchange mutant (∆upp, ∆nrfA::(cat upp)) was generated from the parent ∆upp strain by electroporation-mediated plasmid introduction and selection with 5-fluorouracil (5-FU) and chloramphenicol. To generate the ∆upp mutant, approximately 0.9-kb sequences flanking the coding region were amplified by PCR (primers are listed in Supplementary Table 7) and cloned into the PstI and SalI sites of the pBluescriptIISK+ using HiFi DNA Assembly (NEB) as per the manufacturer’s protocol, to ultimately generate a upp deletion cassette. The electroporation was carried out in a total volume of 80 ml with an ELEPO21 Electroporator (Nepa Gene) in 1-mm gapped electroporation cuvettes at 1,500–2,000 V with the default settings. The cells were allowed to recover in 1 ml mGAM broth supplemented with 1 % taurine overnight at 37 °C, after which 50 µl of the bacterial suspension was plated on mGAM agar containing 1% taurine and 40 mg ml−1 5-FU and incubated for 4 days under anaerobic conditions. The 5-FU-resistant colonies were selected and the deletion of the upp gene was verified both by PCR and by culturing on mGAM agar containing 40 mg ml−1 5-FU. To generate a nrfA mutant Bilophila strain, a marker-exchange plasmid was constructed containing the pUC origin of replication, the ampicillin resistance gene (for selection in Escherichia coli DH5α), a 1.5-kb region upstream of the nrfA gene, the chloramphenicol resistance gene (cat, encoding chloramphenicol acetyltransferase) and its promoter, a upp gene cassette driven by the kanamycin resistance gene promoter (PaphIIa), and a 1.5-kb region downstream of the nrfA gene. The marker-exchange plasmid was introduced into the ∆upp strain by electroporation under the same conditions described above. Bacterial cells were allowed to recover overnight in mGAM broth supplemented with 1% taurine. Subsequently, 50 µl of the bacterial suspension was plated onto mGAM agar containing 1% taurine and 80 µg ml−1 chloramphenicol, and incubated for 5 days under anaerobic conditions. The resulting colonies were picked and suspended in mGAM in 1.5-ml tubes, and each suspension was spotted onto two mGAM agar plates: one containing 80 µg ml−1 chloramphenicol alone and the other containing 80 µg ml−1 chloramphenicol and 40 µg ml−1 5-FU. Colonies that were resistant to chloramphenicol and sensitive to 5-FU were selected, and deletion of the nrfA gene was confirmed by PCR and Sanger sequencing. In Fig. 6f–i and Extended Data Fig. 11, the ∆upp, ∆nrfA::(cat upp) strain is referred to as ∆nrfA, and the parental ∆upp strain is referred to as wild type.
Protein homology search for 7αHSDH
We used mmseq2 (version ffb05619cadadd8655b8719818ed566caaa6d0a6) to align three experimentally validated 7αHSDH protein sequences to all proteins from R. timonensis (St.31), A. equolifaciens (St.3), Bilophila sp. 4_1_30 (St.14), and Eubacteriaceae sp. (St.4). The protein from each isolate that aligned best to each reference protein was plotted in a heat map using the pheatmap package.
Protein homology search to NrfA
All proteins encoded in the genomes of the 33 human isolates were annotated using eggNOG-mapper (v.2.1.12). Proteins annotated as NrfA were further analysed using SignalP 6.0 to identify and categorize putative signal sequences. If multiple proteins within a genome were annotated as NrfA, only the one most homologous to the eggNOG-mapper-assigned reference NrfA was included in the analysis. SP stands for the ‘standard’ secretory signal peptide putatively transported by the Sec translocon and cleaved by signal peptidase I, whereas LSP indicates the lipoprotein signal peptide known to be transported by the Sec translocon and cleaved by signal peptidase II. Percentage identity indicates sequence homology to the closest NrfA reference protein assigned by eggNOG-mapper, as calculated by DIAMOND BLASTP. The E-value (expected value), also computed by DIAMOND BLASTP, represents the number of chance alignments with an equal or greater bit score. Length refers to the predicted length of the protein from each isolate that best aligns to NrfA, as determined by eggNOG-mapper.
In Extended Data Fig. 10e, Unified Human Gastrointestinal Genome (UHGG) v.2.0.2 reference genome eggNOG annotations were downloaded from https://ftp.ebi.ac.uk/pub/databases/metagenomics/mgnify_genomes/human-gut/v2.0.2/species_catalogue/. GTDB-Tk v.2.4.0 was used to identify and align 120 bacterial genes across all UHGG reference genomes. FastTree with the parameter ‘-lg’ was used to create the phylogenetic tree. All proteins in UHGG annotated as NrfA by eggNOG annotation were also run through SignalP to annotate the signal sequence.
Similarly, all predicted proteins from the genome sequences of the 20 mouse-derived isolates were annotated using eggNOG-mapper (v.2.1.12). Proteins annotated as NrfA homologues were aligned to the NrfA protein of human Bilophila sp. 4_1_30 (St.14) using BLASTP, and their signal sequences were classified with SignalP.
Human hepatocyte organoids
To evaluate the induction of FGF21 in vitro, we used human hepatocyte organoids, as previously described58. In brief, organoids were established from commercially available cryopreserved primary human hepatocytes cultured in Matrigel at 37 °C and 5% CO2. Organoids were cultured for 14 days in expansion medium consisting of Advanced DMEM/F12 supplemented with penicillin–streptomycin, 10 mM HEPES, 2 mM GlutaMAX, 1× B27 (Thermo Fisher Scientific), 10 nM gastrin I (Sigma), 1 mM N-acetylcysteine (FUJIFILM Wako Pure Chemical), 20% afamin/WNT3A serum-free conditioned medium91, 5% RSPO1-conditioned medium92, 50 ng ml−1 mouse recombinant EGF (Thermo Fisher Scientific), 25 ng ml−1 human recombinant HGF (PeproTech), 100 ng ml−1 human recombinant FGF-10 (PeproTech), 25 ng ml−1 mouse recombinant noggin (PeproTech), 5 μM A83-01 (Tocris), 10 μM forskolin (Cayman Chemical) and 20 ng ml−1 oncostatin M (PeproTech). Subsequently, the cultures were transitioned to differentiation medium, which excluded afamin/WNT3A, RSPO1, noggin and oncostatin M but was supplemented with 10 ng ml−1 growth hormone (PeproTech), 10 ng ml−1 prolactin (PeproTech), 100 ng ml−1 cortisol (Selleck) and 10 μM DAPT (Selleck). Ammonium chloride (FUJIFILM Wako Pure Chemical) was added to the differentiation medium at the indicated concentrations. After 14 days of differentiation, organoids were collected and subjected to qPCR with reverse transcription (RT–qPCR). cDNA was synthesized from 0.1 µg total RNA and qPCR was performed as described above. The following primer pairs were used: GUSB: 5′-AGCCACTACCCCTATGCAGA-3′ and 5′-CCCTACGCACCACTTCTTCC-3′; FGF21: 5′-ACTCCAGTCCTCTCCTGCAA-3′ and 5′-TGAATAACTCCCGGCTTCAAGG-3′; and CSAD: 5′-TACCCGGATTGCAAGCAGAG-3′ and 5′-CCATACCAATCTGCCTCTCCAG-3′. GUSB (glucuronidase beta) served as the housekeeping gene for normalization, enabling calculation of the relative expression of FGF21 and CSAD.
Statistical analysis
Statistical analyses were performed using Strand NGS v.2.7 and DAVID for bulk RNA-seq data, R (v.4) for metatranscriptomic analyses and Microsoft Excel and GraphPad Prism software v.9 for all other analyses. Comparisons between two groups were done using either the two-tailed unpaired Student’s t-test (parametric) or the Mann–Whitney test (non-parametric), as appropriate. One-way analysis of variance (ANOVA) followed by Benjamini–Hochberg correction for multiple comparisons was used for all comparisons between three or more groups, except for bile acid concentration comparisons, which were analysed using the two-tailed Mann–Whitney test for each comparison between two groups. For time-course analysis of body weight, relative gene expression and blood glucose, two-way ANOVA with Benjamini–Hochberg correction was used.
Reporting summary
Further information on research design is available in the Nature Portfolio Reporting Summary linked to this article.
First Appeared on
Source link