Scientists Discovered a Sugar That Doesn’t Spike Insulin, and They Say It’s Ready for the Market
Tagatose, long considered a rare and expensive sweetener, has been successfully produced in high yields using enzymes derived from slime mold, according to researchers at Tufts University.
This breakthrough addresses one of the main obstacles that has held tagatose back: its inefficient and costly production. With a new biosynthetic process developed in collaboration with Manus Bio (US) and Kcat Enzymatic (India), scientists believe tagatose can now be manufactured sustainably and at scale, offering a viable alternative to both traditional sugar and controversial artificial sweeteners.
Concerns have been growing around the health effects of zero-calorie sugar substitutes, such as aspartame, which a recent study published in Cell has linked to cardiovascular issues. While tagatose is found naturally in small amounts in certain dairy products and fruits, its limited availability and high production costs have restricted its commercial use, until now.
Metabolic Benefits Without the Insulin Spike
Tagatose stands out among sweeteners due to its metabolic behavior. It delivers about one-third the calories of sucrose but provides 92 percent of its sweetness, making it suitable for people watching their caloric intake. More notably, it does not trigger insulin spikes, unlike both table sugar and many artificial sweeteners.
According to the researchers, this is because most of the sugar is fermented in the large intestine and only partially absorbed into the bloodstream via the small intestine. This property makes it particularly appealing to individuals with diabetes or those managing blood glucose levels.
The US Food and Drug Administration (FDA) and the World Health Organization (WHO) have both recognized tagatose as safe for consumption. However, its fructose-like metabolism may not be suitable for individuals with fructose intolerance, as it is processed in a similar way.

Oral Health and Culinary Versatility
Initial studies suggest that tagatose may also benefit oral health. Unlike sucrose, which promotes the growth of decay-causing bacteria in the mouth, tagatose appears to limit harmful oral microbes and may even have prebiotic benefits for the oral microbiome.
Another advantage is its heat stability. Many high-intensity sweeteners cannot withstand baking or cooking temperatures, limiting their use in food preparation. Tagatose, on the other hand, retains its structure under heat, making it a rare sweetener that can be baked into foods without degrading or losing sweetness.
This combination of benefits, low calorie content, insulin neutrality, oral health support, and cooking compatibility, positions tagatose as a strong candidate for broader food industry adoption, provided it can be produced more affordably.


Slime Mold Enzyme Unlocks High-Efficiency Production
Until now, the main barrier to the widespread use of tagatose has been its inefficient and expensive production. Traditional methods could only convert 40 to 77 percent of the input material into tagatose. But researchers at Tufts University have changed that by engineering Escherichia coli bacteria to act as miniature production factories.
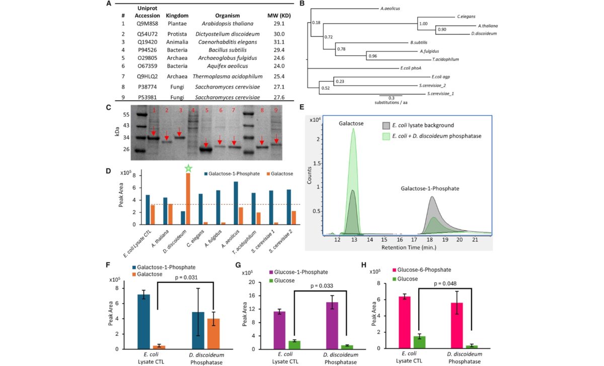
According to biological engineer Nik Nair, the key innovation was the use of a newly discovered enzyme from slime mold: galactose-1-phosphate-selective phosphatase (Gal1P). This enzyme allowed the team to reverse a biological pathway that usually breaks down galactose into glucose, instead converting glucose into galactose, which is then transformed into tagatose by a second enzyme.
Using this two-step process, the researchers achieved a 95 percent production yield, far exceeding previous methods. Nair explained that the system allows glucose to be used as a feedstock, which is both abundant and low-cost, unlocking a more efficient route to synthesizing tagatose and potentially other rare sugars.
While the team is continuing to optimize the process, they believe their approach could serve as a template for future rare-sugar production. According to market projections, the tagatose market could reach $250 million by 2032, a figure likely to gain new relevance in light of these production advances.
First Appeared on
Source link